网站首页
新闻时事 云岭安全 文化教育 森林云南 关注民生 医疗卫生 名家书画鉴赏 企业形象 饮食文化 诗歌散文
您现在的位置: 云南法制报经济聚焦_云南法制经济网 >> 文章中心 >> 新闻时事 >> 正文
通告
作者:佚名  来源:本站原创  更新时间:2017/9/25 20:40:09  点击次数:3849

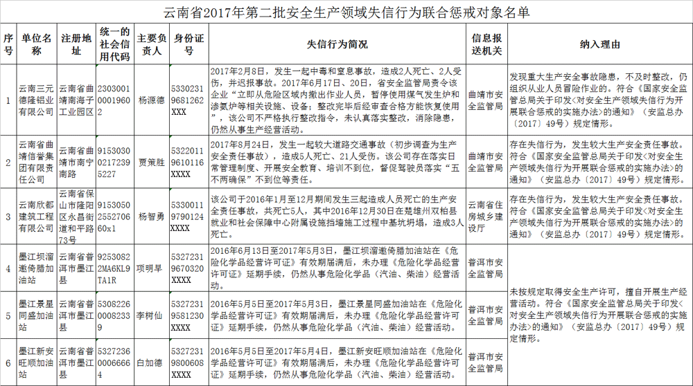
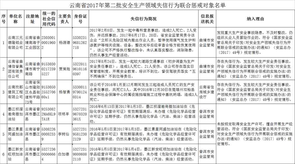
根据《国家安全监管总局关于印发<对安全生产领域失信行为开展联合惩戒的实施办法>的通知》(安监总办〔201749号)有关规定,经审核,将云南三元德隆铝业有限公司等6家生产经营单位及其有关人员纳入联合惩戒和“黑名单”管理,管理期限为本通告发布之日起1年。

特此通告。

 

2017921

 

推荐文章  
· 昆明:嵩明县书法协会走进学校乡村厂矿
· 国务院安委办第三督导组赴滇开展安全生产工
· 云南省春节期间安全生产形势平稳
· 昆明市委主要领导检查安全生产工作
· 腾冲市推动安全生产大检查长效机制
· 晋宁区安委办部署危险化学品安全综合治理
· 云南省安监局讲党课
· 文山市一医院手术中停止治疗被停业整顿
热门点击  
· 云南会泽大井镇黄梨分院负责人宁伯万与县卫
· 数字经济·物联网财富盛典暨佳联大数据千人
· 云南晋宁独特的传统风味石将军卤腐深受人们
· 走进云滇观古堂_讲述罕见瓷烟筒背后的故事
· 中国冰岛茶业集团美股上市分享会在云南普洱
· 合作共赢共创辉煌   云南佳联大数据集团合伙
· 2024数字经济一物联网-A1财富盛典暨佳联易生
· 贵州习酒·云南醉临风酒业有限公司 2024 中
关于我们 | 服务条款 | 广告服务 | 媒体合作 | 电子邮箱 | 联系我们
广告热线:0871-63151829 订报及投诉:0871-63151956 内容纠错:0871-63151829 管理员信箱:ynfzbj@163.com
本报常年法律顾问 云南法闻律师事务所 电话:15808896978 联系地址:云南省昆明市高新区二环西路398号高新科技信息中心主楼
云南法制经济网制作、维护 CopyRight 2025 泽安传媒版权所有 滇ICP备2025066292号
分享到: