网站首页
新闻时事 云岭安全 文化教育 森林云南 关注民生 医疗卫生 名家书画鉴赏 企业形象 饮食文化 诗歌散文
您现在的位置: 云南法制报经济聚焦_云南法制经济网 >> 文章中心 >> 关注民生 >> 正文
“莫轻信大幅涨租传言!”关于昆明新螺蛳湾招租工作企业连出“声明+通告”
作者:茶志福  来源:云南网  更新时间:2020/11/6 21:41:07  点击次数:2806

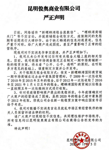
针对近期俊发·新螺蛳湾国际商贸城一期市场招租工作出现的相关问题,昆明俊奥商业有限公司于115日连续发布《关于做好俊发·新螺蛳湾国际商贸城一期市场招租工作的通告》和《昆明俊奥商业有限公司严正声明》,就相关事实进行了澄清。

 

俊奥公司在《声明》和《通告》中表示,日前,网络谣传“新螺蛳湾租金涨数倍”“螺蛳湾商铺关门”等不实言论,并就商铺租金收取方式、疫情期间的免租期等话题进行大肆炒作。由于缺乏畅通的信息沟通渠道,信息严重不对称,给广大商户造成困扰,甚至严重影响了正常的经营秩序。目前,公司根据市场调查情况正在制定一期市场商铺新一轮的租赁方案,将本着“公开、公平、透明”的原则,在听取多方意见的基础上,慎重制定方案并公开发布。

 

俊奥公司同时表示,请广大商户切莫轻信不实传言,尤其是大幅涨租的传言,理性维护好自己的权益。公司对散播不实消息言论及扰乱市场正常经营秩序的相关人员保留诉诸法律的权利。

 

具体《声明》和《通告》见下图:

茶志福

推荐文章  
· 昆明:嵩明县书法协会走进学校乡村厂矿
· 国务院安委办第三督导组赴滇开展安全生产工
· 云南省春节期间安全生产形势平稳
· 昆明市委主要领导检查安全生产工作
· 腾冲市推动安全生产大检查长效机制
· 晋宁区安委办部署危险化学品安全综合治理
· 云南省安监局讲党课
· 文山市一医院手术中停止治疗被停业整顿
热门点击  
· 云南会泽大井镇黄梨分院负责人宁伯万与县卫
· 数字经济·物联网财富盛典暨佳联大数据千人
· 云南晋宁独特的传统风味石将军卤腐深受人们
· 走进云滇观古堂_讲述罕见瓷烟筒背后的故事
· 中国冰岛茶业集团美股上市分享会在云南普洱
· 合作共赢共创辉煌   云南佳联大数据集团合伙
· 2024数字经济一物联网-A1财富盛典暨佳联易生
· 贵州习酒·云南醉临风酒业有限公司 2024 中
关于我们 | 服务条款 | 广告服务 | 媒体合作 | 电子邮箱 | 联系我们
广告热线:0871-63151829 订报及投诉:0871-63151956 内容纠错:0871-63151829 管理员信箱:ynfzbj@163.com
本报常年法律顾问 云南法闻律师事务所 电话:15808896978 联系地址:云南省昆明市高新区二环西路398号高新科技信息中心主楼
云南法制经济网制作、维护 CopyRight 2025 泽安传媒版权所有 滇ICP备2025066292号
分享到: